欢迎来到
浙江欧斯特泵阀有限公司
、
温州市瓯斯特阀门有限公司
官方网站!
收藏本站
网站地图
联系我们
浙江欧斯特泵阀有限公司
温州市瓯斯特阀门有限公司
13806557682
服务电话
FREE SERVICE
HOTLINE
Toggle navigation
浙江欧斯特泵阀有限公司温州市瓯斯特阀门有限公司
网站首页
关于我们
企业文化
产品中心
球阀系列
闸阀系列
将军阀系列
四通阀系列
温控阀系列
隔绝阀系列
轨道球阀
气动执行机构
高温高压控制阀
新闻中心
公司新闻
常见问题
资质证书
检查设备
工程案例
科研成果
生产能力
联系我们
首页
新闻中心
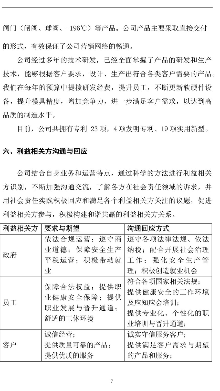
社会责任报告(2023)
社会责任报告(2023)
责任编辑:温州市瓯斯特阀门有限公司
人气:
发表时间:[2024/01/20]
上一张:瓯斯特先进指标对比表
下一张: 热烈庆祝欧斯特泵阀有限公司正式上线
相关资讯
质量证明文件(合格证)
瓯斯特先进指标对比表
社会责任报告(2023)